您當前的位置:
首頁
>
法定主動公開內容
>
預算/決算
>
預算
- [ 索引號 ]
- 115002227094780280/2026-00006
- [ 發文字號 ]
- [ 主題分類 ]
- 財政
- [ 體裁分類 ]
- 財政預算、決算
- [ 發布機構 ]
- 綦江區新盛鎮
- [ 有效性 ]
- 有效
- [ 成文日期 ]
- 2026-02-13
- [ 發布日期 ]
- 2026-02-13
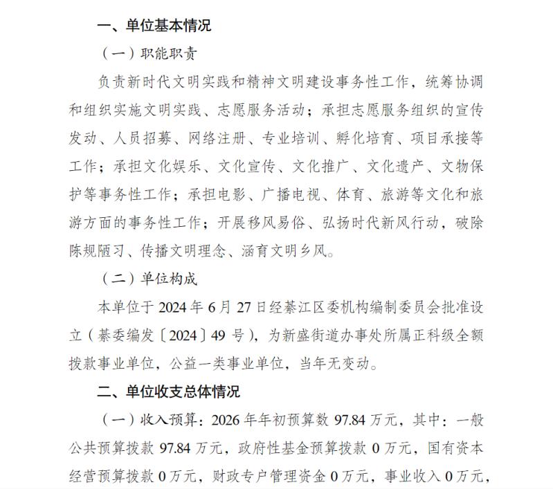
重慶市綦江區新盛街道新時代文明實踐服務中心2026年單位預算情況說明















